篮球盛宴:太阳对决独行侠,总分预测大揭秘!

【复磐日记】近期,篮球赛场上的烽火连天,我们成功捕捉了多场精彩对决:活塞与凯尔特人的NBA激战、老鹰对雄鹿的激烈碰撞、NBL的坎斯大班对决新西兰破坏者,还有篮网与雄鹿、森林狼与国王的NBA对决,以及法乙兰斯与拉瓦勒的较量,英超伯恩茅斯与切尔西的激情之战,还有韩篮甲高阳与首尔骑士的精彩对决。今日,我们带来了NBA的信心之选,愿这些赛事为大家带来满满的好运!


🔻
🦐
🎁
基本面解码:

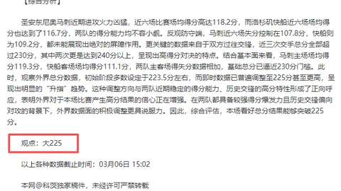
太阳队目前以31胜22负的战绩位居西部第七,主场作战的胜率高达六成,防守端的表现尤为出色。然而,近期他们似乎陷入了低谷,接连败给了勇士和费城76人,进攻端的数据也节节败退,上一轮对阵费城时,全队三分球命中率竟然低至23%,看来球队急需调整状态,找回曾经的火热手感。
而达拉斯独行侠,目前19胜33负的成绩让他们在西部排名倒数第四,客场胜率可怜地只有22%,pg电子游戏app。进攻端入不敷出,球队已经连续7轮未能取胜。上一轮对阵马刺时,虽然7人得分上双,三分球命中率也有四成,失误控制得当,但防守端的糟糕表现让对手攻势如潮,本轮反弹的信心似乎颇为低迷。

🔮
解锁精彩内容,敬请关注:(数据揭秘+核心洞察+赛事攻略)
pg电子游戏app PG电子最新官网 pg游戏官网登录入口